由广东研究生考试网考试快讯栏目由提供,更多关于2022考研调剂信息,中国研招网官网,广东研究生考试快讯的内容,请关注广东研究生考试频道广东人事考试网!
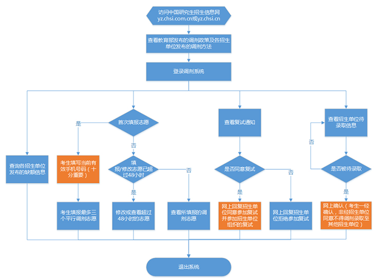
春天,隐藏在微波粼粼的湖水上,现身在4月6日开通系统入口的2022考研调剂上呀~2022年全国硕士研究生招生网上调剂意向采集系统于3月31日开通, 大家都要抓紧时间,把握好最后的复习备考时间啦。

全国硕士研究生考试2022调剂入口开通在即,2022全国研究生考试复试也即将到来,中国医科大学研究生招生信息网整理了一些考研复试备考技巧,各位考生可进行参考,为接下来的复试准备更充裕的弹药呀。
复试口语问题怎么准备?准备这些问题足够了吗?想到复试就紧张怎么办?这些问题是同学们备考的时候自己无法回答的。很多同学会从网络上寻求经验获得帮助,但心里还是没底。所以非常建议同学们有机会的话去参加模拟面试。这样做首先能够帮助我们真正感受到复试的情境和氛围,通过模拟来减缓真正考试时的紧张情绪。其次,也是非常重要的一点,通过模拟的实际表现和老师的点评,我们可以发现自己的不足,才能加以改正。通过不断的练习和调整,我们才能获得考场上的最佳表现。

第一志愿报考工商管理、公共管理、旅游管理、工程管理、会计、图书情报、审计专业学位硕士的考生可相互调剂,但不得调入其他专业;其他专业考生也不得调入以上7个专业。
报考少数民族高层次骨干人才计划的考生不得调剂到该计划以外录取;未报考少数民族高层次骨干人才计划的考生不得调剂为该计划录取。
考生初试科目应与调入专业初试科目相同或相近,其中统考科目原则上应相同。初试科目中未设置数学的考生,调入初试科目设有数学的专业,需在复试中加试数学。
第四类会对你的专业素质进行考察,包括你的学业情况、科研经历、毕业论文以及专业知识。
的全部内容,更多关于2022考研调剂信息,中国研招网官网,广东研究生考试快讯信息敬请加入广东研究生考试群开云体育 kaiyun.com 官网入口开云体育 kaiyun.com 官网入口开云体育 kaiyun.com 官网入口开云 开云体育开云 开云体育开云 开云体育


